加工中心常見故障及排除
【實例1J刀庫故障。
常見刀庫的故障包括刀庫不能轉動或轉動不到位、刀套不能夾緊刀具、刀套不到位等。 W刀庫不能轉動或轉動不到位刀庫不能轉動的原因可能有:
1)連接電動機軸與蝸桿軸的聯軸器松動。
2)變頻器故障,應檢查變頻器的輸入、輸出電壓是否正常。
3) PLC無控制輸出,可能是接口板中的繼電器失效。
4)機械連接過緊。
5)電網電壓過低。
(z)刀庫轉不到位原因包括電動機轉動故障,傳動機構誤差等。
(3)刀套不能夾緊刀具原因可能是刀套上的調整螺釘松動,或彈簧太松,造成卡緊力不足;或刀具超重。
(4)刀套上下不到位原因可能是裝置調整不當或加工誤差過大而造成撥叉位置不正確;限位開關安裝不正確或調整不當而造成反饋信號錯誤。
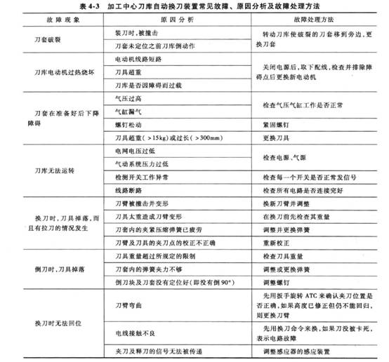
加工中心刀庫自動換刀裝置常見故障、原因分析及故障處理方法,見表4-30
[【實例2】加工中心運動不平衡。故障現象:一臺配套FANUC 7M系統的CNC加工中心,進給加工過程中,發現Y軸有振動。

數控加工中心專業生產
1)故障診斷。加工過程中坐標軸出現振動、爬行等現象與多種原因有關,該故障可能是機械傳動系統的原因,也可能是伺服進給系統的調整與設定不當。
將機床操作方式置于手動方式,用手搖脈沖發生器控制Y軸進給,發現Y軸仍有振動現象。在此方式下,通過較長時間的移動,Y軸速度單元上ovc報警燈亮,這說明Y軸伺服驅動器發生了過電流報警。根據以上現象,分析其故障原因包括:①電動機負載過大;②機械傳動系統不良;③位置環增益過高;④伺服電動機故障等。
2)故障排除。通過互換法,確認故障原因在直流伺服電動機上。卸下Y軸電動機,經檢查發現,6個電刷中有2個的彈簧已經燒壞,造成了電驅電流不平衡,使電動機輸出轉矩不平衡。另外,發現電動機的軸承亦有損壞,因而引起Y軸的振動與過電流。更換電動機軸承與電刷后,機床恢復正常。
2024-11
本文以組合式六角亭模型為實例,分析工藝難點與加工可行性,指出該模型的加工難點是模型形狀不規則和整體剛性差,并通過設計新的工藝方案解決加工難點,完成了模型整體的加工。新的加工工藝有助于提高加工效率和精度,為五軸數控加工提供了一個典型案例,對于五軸加工中心數控加工也具有指導作用和重要… [了解更多]
2024-11
宇匠數控 備注:為保證文章的完整度,本文核心內容由PDF格式顯示,如未有顯示請刷新或轉換瀏覽器嘗試,手機瀏覽可能無法正常使用!本文摘要:通過對混聯五軸加工中心自適應深度學習控制方法的 研 究,可 知 此 方 法 的 創 新 之 處 在 于:1)建 立 了 機 床 的 運 動 學 … [了解更多]
2024-11
在機測量技術由于其成本低、檢測效率高、無需二次裝夾等優勢被廣泛用于零件加工測量當中,使得五軸加工中心和五軸鉆攻中心,同時又兼具測量功能。在機測量系統的構成如圖1所示,硬件部分主要是由高精度探頭、信號接收器、機床整個本體,軟件部分由機床控制系統、測量軟件等組成[8]。待零件加工完成… [了解更多]
2024-11
?加工精度是影響機床性能和產品質量的主要難題,也是制約國家精密制造能力的重要因素。本文以五軸加工中心為對象,針對提升機床精度進行了研究。并且隨著科技的發展,精密的儀器和零件在生產實踐中占據的分量逐漸增加,在數控機床這種精密機器精度不斷提高的同時,必須控制內外界環境的隨機影響因素在… [了解更多]